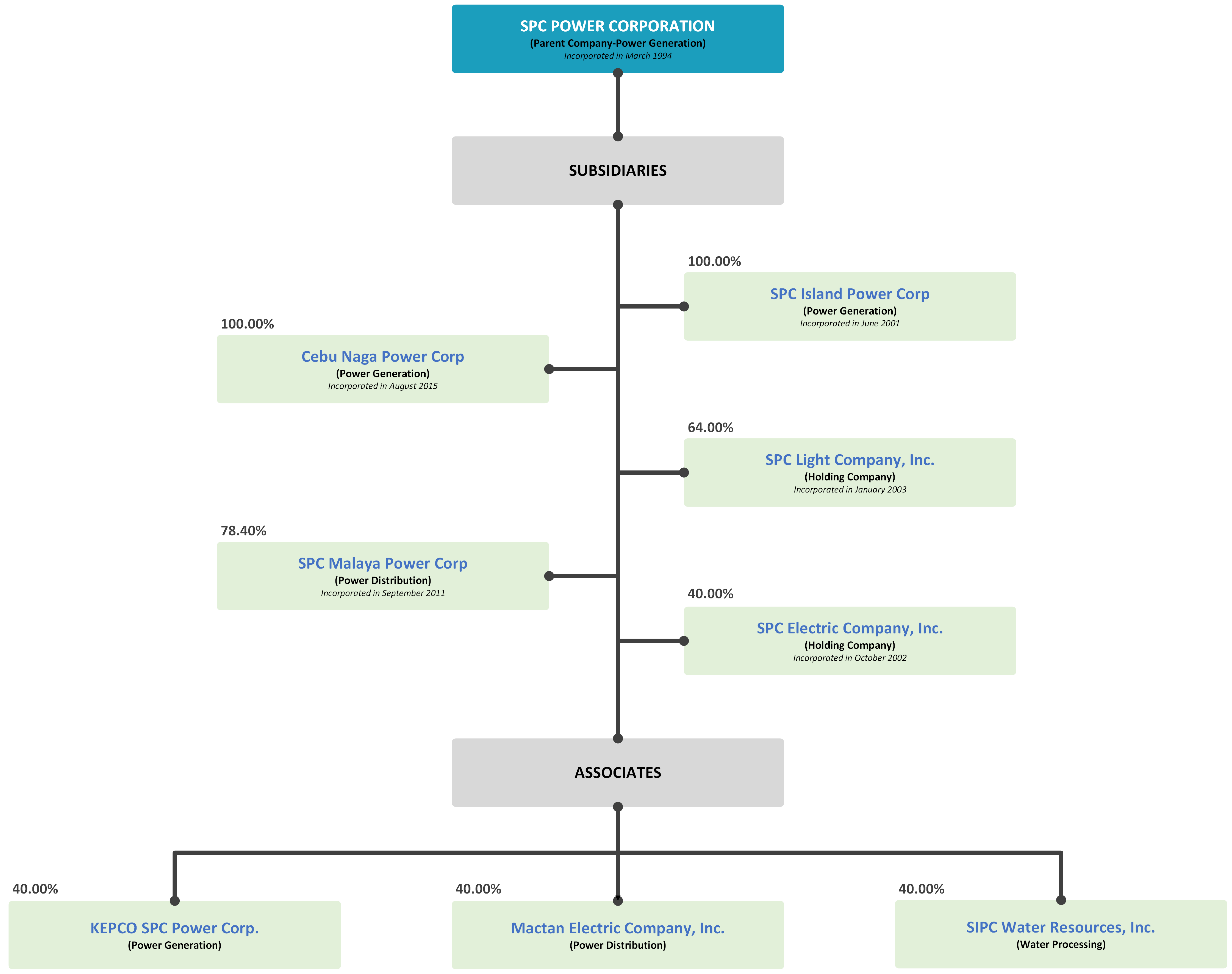
Discover the comprehensive corporate group structure of SPC Power Corporation and its subsidiaries. This page provides an overview of our network of companies, highlighting our diverse business activities and strategic partnerships within the energy sector and beyond.

